News

@nature
nature.com > articles > d41586-026-00085-y

Fresh starts: how to thrive when you leave academia

Fresh starts: how to thrive when you leave academia2+ hour, 4+ min ago   (911+ words) Josie Glausiusz is a freelance science journalist who specializes in the Middle East. A career makeover can allow scientists to explore their passions.Credit: Getty Nick Sheron starts most days by strolling across his six-hectare farm with his two golden…...

Nature
nature.com > articles > s41372-025-02541-5

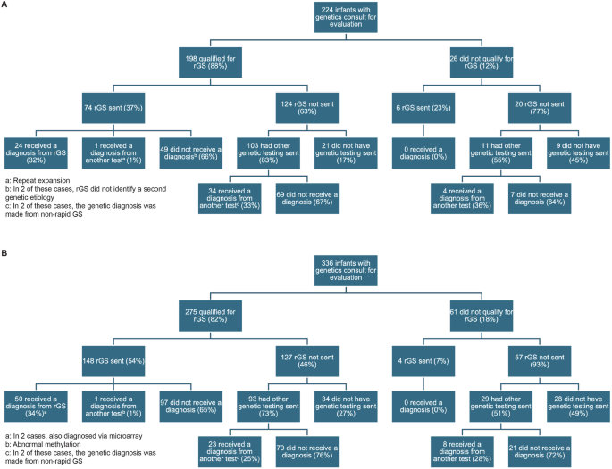
Quality improvement initiative to optimize use of rapid genomic sequencing in a level IV NICU - Journal of Perinatology

Quality improvement initiative to optimize use of rapid genomic sequencing in a level IV NICU - Journal of Perinatology16+ hour, 3+ min ago   (1273+ words) Journal of Perinatology (2026)Cite this article Optimize use of rapid genomic sequencing (rGS) in a level IV NICU. We designed interventions to improve patient identification, ordering processes, and provider education for rGS in our level IV NICU. We measured the…...

@nature
nature.com > articles > d41586-026-00084-z

Student mental health is in crisis — here’s how to help

Student mental health is in crisis — here’s how to help22+ hour, 1+ min ago   (807+ words) Lauro Miranda Demenech is a professor of psychology and public health at the Federal University of Rio Grande, Rio Grande, Brazil. Anne Duffy is a professor of psychiatry at the Queen's University, Kingston, Canada, and the University of Oxford, Oxford,…...

Nature
nature.com > articles > s41746-025-02167-z

Bridging the mentorship divide: how large language models could reshape medical workforce equity

3+ day, 12+ hour ago   (1696+ words) Fine-tuned models perform as well as knowledge-tracing systems that track learning over time20,30,31. Multi-agent LLM systems can read reflective writing and flag students likely to struggle long before exams show it32,33. By proactively identifying learners at risk of disengagement or dropout, institutions…...

Nature
nature.com > articles > s44159-025-00521-2

Intergenerational transmission of mental health during the first 1,000 days of life

6+ day, 22+ hour ago   (1669+ words) only $4.92 per issue Rutter, M. Children of Sick Parents: an Environmental and Psychiatric Study (Oxford Univ. Press, 1966). Monaco, A. P. An epigenetic, transgenerational model of increased mental health disorders in children, adolescents and young adults. Eur. J. Hum. Genet. 29, 387395 (2021). Patel, V. et al. The Lancet…...

Nature
nature.com > articles > s41366-025-01969-1

The longitudinal association between early-life screen viewing and abdominal adiposity—findings from a multiethnic birth cohort study

1+ week, 6+ hour ago   (1782+ words) International Journal of Obesity (2026)Cite this article The dataset supporting the conclusions of this article can be made available upon request and after approval by the GUSTO Executive Committee. Kumari S, Shukla S, Acharya S. Childhood obesity: prevalence and prevention in…...

Nature
nature.com > articles > s41372-025-02527-3

A quality improvement initiative to increase family engagement and reduce disparities in visitation via telehealth in a level III neonatal intensive care unit

1+ week, 12+ hour ago   (630+ words) Journal of Perinatology (2026)Cite this article Parental presence at bedside is a critical component of family-centered care for infants admitted to Neonatal Intensive Care Units (NICUs) and their caregivers, allowing for engagement with baby as well as education from the…...

Nature
nature.com > articles > s41372-025-02534-4

Practical low-cost simulation for a new NICU build - simulating everyday work with staff and parents

1+ week, 12+ hour ago   (264+ words) Journal of Perinatology (2026)Cite this article Altimier L, Barton SA, Bender J, Browne J, Harris D, Jaeger CB, et al. Recommended standards for newborn ICU design. J Perinatol. 2023;43:216. Colman N, Doughty C, Arnold J, Stone K, Reid J, Dalpiaz A,…...

Nature
nature.com > articles > s41599-025-06371-w

Self-reported perceptions of ethical and professional expectations of medical students in China and the influence of voluntary work during the COVID-19: a survey on “Five Characteristics”

1+ week, 19+ hour ago   (1645+ words) This research was conducted in China in 2024 over a period of 9 months. During the qualitative phase, 9 mentors and 3 postgraduates participated in the interviews, and 15 mentors were consulted. During the quantitative phase, a cross-sectional survey was conducted, comprising both online and…...

Nature
nature.com > articles > s10038-025-01446-7

The role of untranslated region variants in Mendelian disease: a review

1+ week, 22+ hour ago   (921+ words) Journal of Human Genetics (2026)Cite this article Ryczek N, "y" A, Maka'owska I. The functional meaning of 5UTR in protein-coding genes. Int J Mol Sci. 2023;24:2976. McGillivray P, Ault R, Pawashe M, Kitchen R, Balasubramanian S, Gerstein M. A comprehensive catalog of predicted functional…...